Home About Password Generator Sign Up Sign In

Account Management System

Conent:

Press the button below to jump to specfic sections, if there are any question or isues please get in contact with us.

Setup

Please navigate here to create an account.

Users need to create a username with less than 16 characters. They also need to enter a valid email address, which must be unique. A user can only have one account associated with that email address.

Users are required to create a master password that meets the following requirements:

- Using a mixture of characters
- Using special characters
- Using digits and numbers
- Having a minimum length of 12 characters

Login

Please navigate here to log in to your account.

Users are required to log in using their password and email.

Crypto

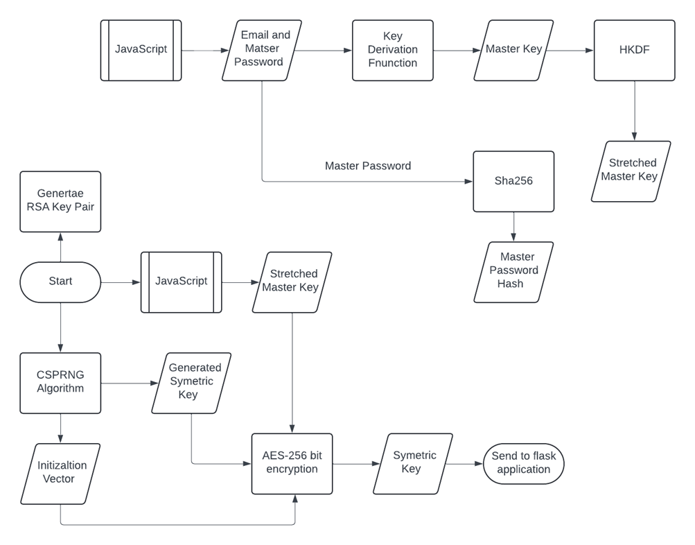
How does it work?

The user's set password and email are used to derive the key that the user uses to log into the website. This key is derived and sent to the server to be processed.

How does it validate the key is correct?

When a user's account is created, a master password is hashed using the email and password of the user. This is sorted on the server. When the user logs in, the items used to derive the key are hashed, and this is compared to validate that the user has the correct credentials.

How is it zero knowledge?

The key is derived within the users browser and then sent to the server. This means that the server never knows the password used to create the key and cannot derive the key itself.

How does the process work overall?

Here is a flow chart to demonstrate the process:

My Vault

Users have many features within their vault:

- Add entries
- Edit existing entries
- Delete entries
- Push entries to a group
- Export or import vault from other password managers

Group Vaults

Users can be part of many groups and organizations.

Group vaults act like personal vaults. Users can:

- Add entries
- Edit existing entries
- Delete entries
- Leave groups
- Access the admin panel (if they are a group admin)

If users are admins, they gain additional controls for the group:

- Add users to the group
- Remove users from the group
- Delete the group

Everything is logged to a group log so that admins can see modifications to the group.

Settings

Users have many settings they can edit and turn on.

- Enable 2FA by linking the QR code with an app such as Google Authenticator, or via email
- Enable email alerts that notify the user of changes made to vaults, as well as alerting the user when they log in
- Location check: checks the login location of the user and compares it to the last login location. If it differs, it notifies the user of a potential breach. All location data is encrypted using the user's derived key.